您的位置: 首页 | 新闻中心 | 新闻动态

吴宗宪教授参加监狱法修订草案通过前评估会


  2026年4月17日上午,北京师范大学法学院暨刑事法律科学研究院二级教授、博士生导师吴宗宪应邀到全国人民代表大会常务委员会法制工作委员会(简称“全国人大法工委”)参加监狱法修订草案通过前评估会。会议在全国人大机关办公楼第四会议室举行,由全国人大法工委副主任雷建斌主持。

  吴宗宪教授是我国当代最重要的监狱学研究者之一。他曾任司法部预防犯罪研究所监狱学研究室主任和研究员,2006年调入北京师范大学之后,继续从事这方面的研究和教学工作,对对监狱、监狱学、监狱法等做了全面、深入、系统的研究,先后出版了《当代西方监狱学》(法律出版社2005年)、《监狱学导论》(法律出版社2012年)、《罪犯改造论——罪犯改造的犯因性差异理论》(第二版,商务印书馆2019年)等专著,主编了《我国监狱法修订研究》(中国社会出版社2021年)等书籍,发表了多篇监狱法修订论文,进行了多方面的理论研究。同时,吴宗宪教授多年来考察了国内的上百所监狱以及国外的几十所监狱和矫正机构,对于监狱实务工作也有充分了解。

c7c39489-c622-404b-b46c-bc6654d86d09.png

eb9bf6e7-fcdd-4a44-90c3-bbb16658f6dc.png

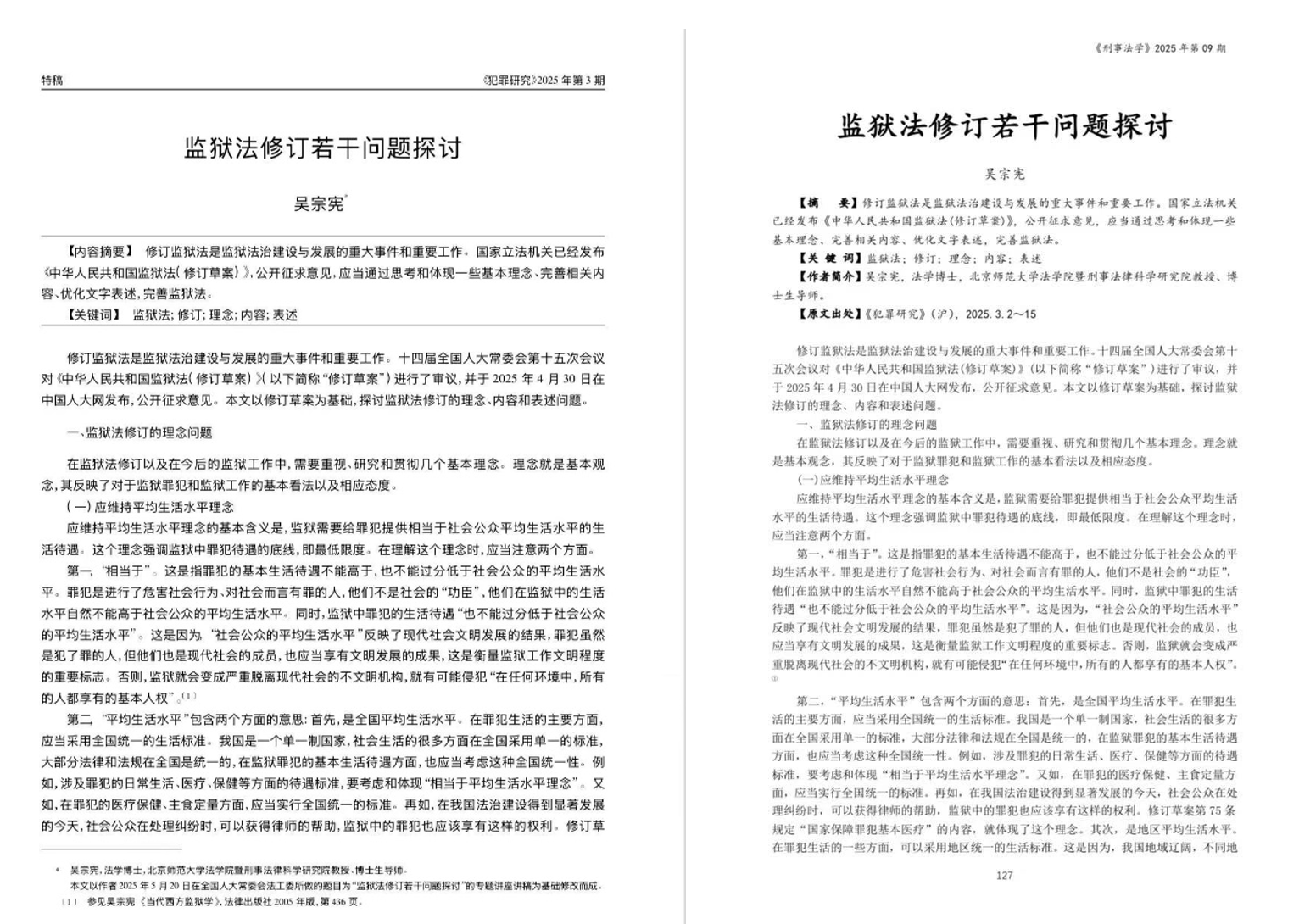
  鉴于他在监狱领域的研究工作,2025年5月20日上午应邀到全国人大法工委举办了题目为《监狱法修订若干问题探讨》的专题讲座,以讲座内容为基础撰写的论文《监狱法修订若干问题探讨》,先在《犯罪研究》2025年第3期发表,后被中国人民大学报刊复印资料《刑事法学》2025年第9期全文转载。讲座中提出的多项建议,被监狱法修订草案吸收。

68a058d0-06bd-480e-b1a9-8647673cb106.png

  在4月17日上午的监狱法修订草案通过前评估会上,吴宗宪教授基于长期研究,高度评价了该草案,认为该草案在与时俱进反映新发展、优化相关制度、细化相关内容、体现前瞻性、改进监狱与社会关系等方面,有了很大进展,建议尽快通过、公布和贯彻落实。同时,吴宗宪教授也围绕进一步完善该草案相关表述、监狱法通过之后可以引起关注的问题等内容,发表了见解,供立法机关参考。

  全国人大法工委刑法室相关领导参加了会议。全国人大代表(中华全国律师协会会长高子程),基层监狱代表(上海市提篮桥监狱监狱长李强、湖南省娄底监狱政委彭欢虎),相关部门代表(北京市高级人民法院刑一庭法官助理李超、北京市第二中级人民法院刑二庭副庭长常燕、北京市清河人民检察院检察长卞增智、北京市团河地区人民检察院副检察长李银)和专家学者(中国政法大学王平教授、中国人民大学魏晓娜教授)参加了会议并做了发言。

  吴宗宪教授是第二次参加此类会议。2019年12月3日上午,他在全国人大会议中心第四会议室参加了由全国人大法工委副主任李宁主持的“社区矫正法通过前评估会”。


阅读次数:

©2005-2020 ©2005-2020 版权所有:北京师范大学刑事法律科学研究院 京公网安备110108000448号 京ICP备10031106号-30